途中でふと思いつき回路を考えることに
ここでレーザーのTTL制御を調査しましたが
今もレーザーをTTL制御にする信号の配線(D11、+12V、GND)を
リード線でWoodpeckerに半田付けしているので、気に入らないのです。
特にD11には、ハンダ付けしたくないし、MOS-FETのGateを引き伸ばしたくないし
特にD11には、ハンダ付けしたくないし、MOS-FETのGateを引き伸ばしたくないし
何とかWoodpeckerの既存のコネクタだけで配線したいのです。
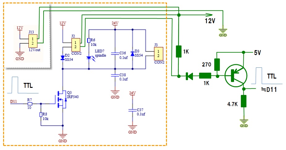
Woodpeckerの使えそうなコネクタは、J2とJ13
そこで、昔ここで見つけたWoodpeckerの配線図を眺めて、しばし考えます。。。。。
J2とJ13に、この緑の回路を追加することにしました。
一応、LTspiceでシミュレーションします。
そこで、昔ここで見つけたWoodpeckerの配線図を眺めて、しばし考えます。。。。。
J2とJ13に、この緑の回路を追加することにしました。
一応、LTspiceでシミュレーションします。
Q3:IRF540は、LTspiceⅣにはないので、比較的近い「IRFP250N」にしています。
IRF540は、Ciss:1700pF、RDS(on)も結構大きいんですね~
WindowsXPマシンにしか入っていないのでLTspiceⅣです。
左半分がWoodpeckerの回路、右半分が追加した回路です。
実際には、2SA719か2SA720を使うのですが、SPICE Modelがないので
ここも、ネットで見つけた、2SA1015を使っています。
単純な回路なので基本動作は、問題ないと思いますが(たぶん)トランジェント解析は、やっておきます。
マーティーのCNC2418は、この時にPWM周波数を
GRBL v1.1f デフォルトの0.98KHz ⇒ 7.8KHzに変更しています。
R101がある程度ないと、Q3(MOS-FET)OFFの立ち上がりが鈍ってしまいます。
Drainの容量成分を充電しないといけないからです。
R101=1KΩで手を打つことにします。
Dellay≒0.3usec、パルス幅が、0.7usec程広がっています。
Delayは、多少あっても大丈夫です。
Laser DriveのPWM:7.8KHzにしているのでPWM周期:128usec
パルス幅の広がり0.7usecは、その0.5%なので問題なしです。
これでもDuty 100%では、0.14W食います。
平均50%として70mW近辺なので抵抗器は1/4W以上を付けたい所です。
ちなみにR101=220Ωでは、こうなりますが、1~2Wの抵抗器が必要になります。
R101なしでは、2usec以上、パルス幅が広がっています。
そう支障はないでしょうが、この差を見てしまうとR101を入れたくなります!
ということで
レーザーTTL制御用の信号をWoodpeckerのコネクタだけから
作り出すことに成功しました。
ので、外部スイッチボックス用のPCBにこの回路を乗せることにします。
R101なしでは、2usec以上、パルス幅が広がっています。
そう支障はないでしょうが、この差を見てしまうとR101を入れたくなります!
ということで
レーザーTTL制御用の信号をWoodpeckerのコネクタだけから
作り出すことに成功しました。
ので、外部スイッチボックス用のPCBにこの回路を乗せることにします。







0 件のコメント:
コメントを投稿